- 九江验房 | 装修房也让...
- 萍乡验房 | 墙面地面多处...
- 萍乡验房 | 门窗多处撞伤...
- 萍乡验房第20期 | 空鼓...
- 萍乡验房第15期 | 门窗...
- DCIC深度中国验房:住在...
- 萍乡验房 | 想要装修装得...
- 萍乡验房 | 地面墙面多处...
- 政策 | 惠州全面推进工程...
- 政策 | 青海开展钢结构装...
- 验房 | 住建部发布:40...
- 广东省住建厅关于发布广东省...
- 政策 | 深圳通过史上最全...
- 物业服务常用法律法规(二)
- 深度验房研究院 | 物业服...
- 政策 | 广西这份买房“合...
- 政策 | 湖州住宅全装修新...
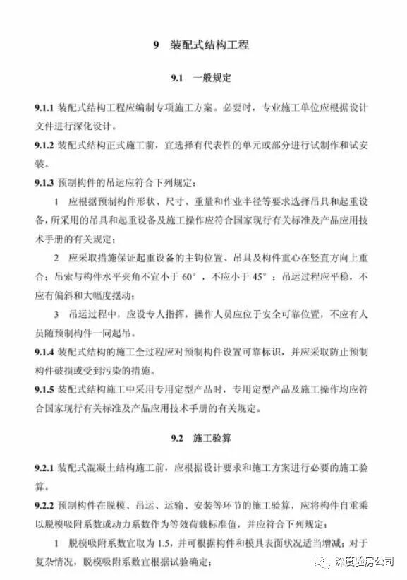
- GB50661-2011钢...
- GB50303-2015建...
- JGJ12-2006轻骨料...
- GB50205-2001钢...
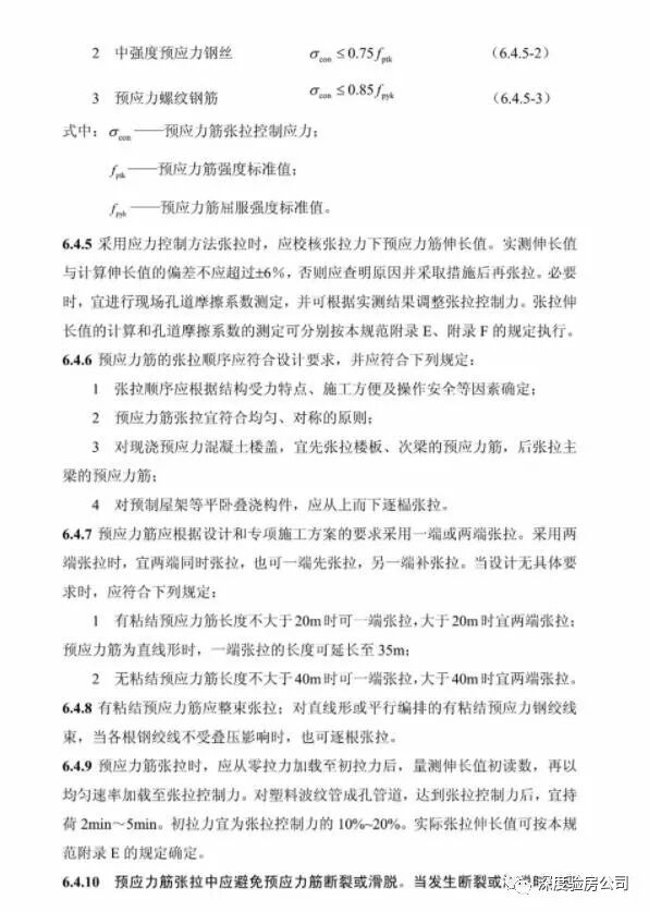
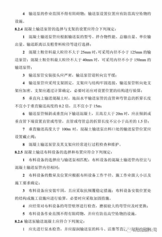
- GB50666-2011混...
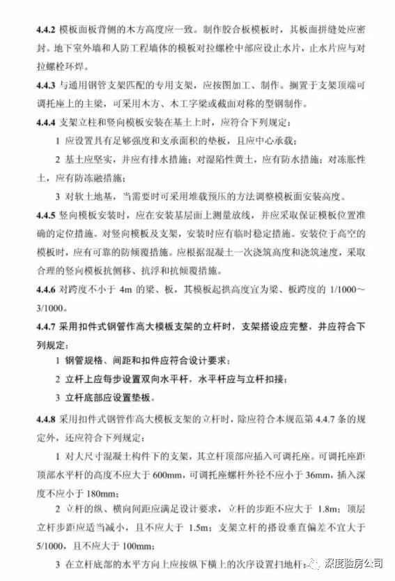
- GB50204-2015混...
- JGJ165-2010地下...
- 验房师提醒 | 不是拿到房...
- 深度观察 | 房子如何过户...
- 购买了停车位,物业还收取车...
- 疫情期间,物业公司必须掌握...
- 验房观察 | 有这3点的小...
- 深度讲解 | 装修自己家的...
- 验房师总结 | 防水做完了...
- 物业费用都包括哪些?
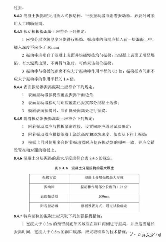
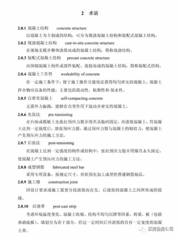
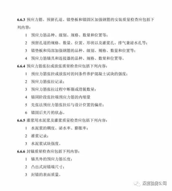
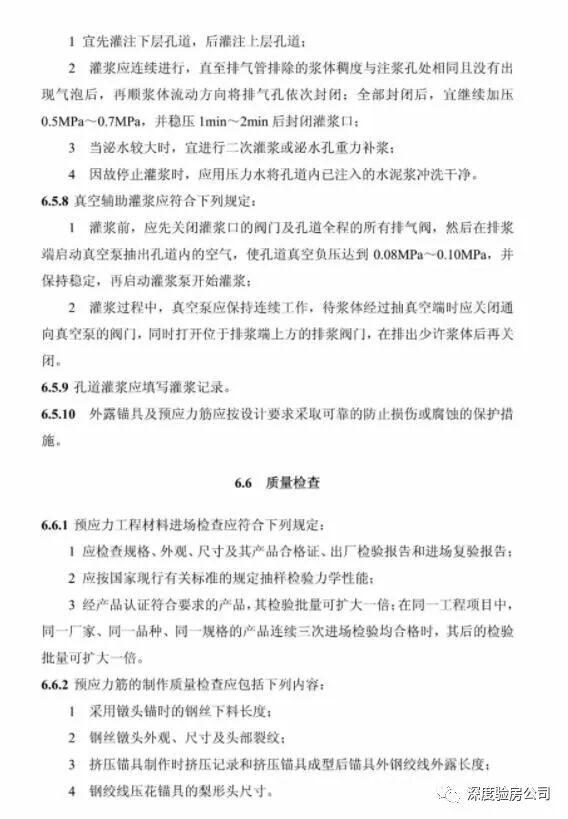
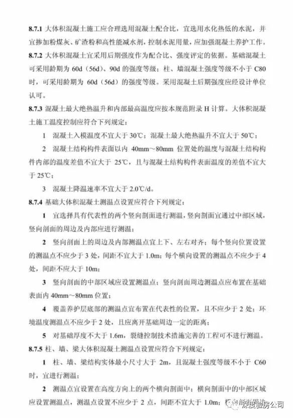
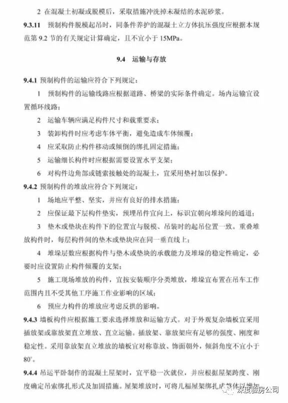
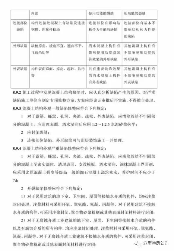
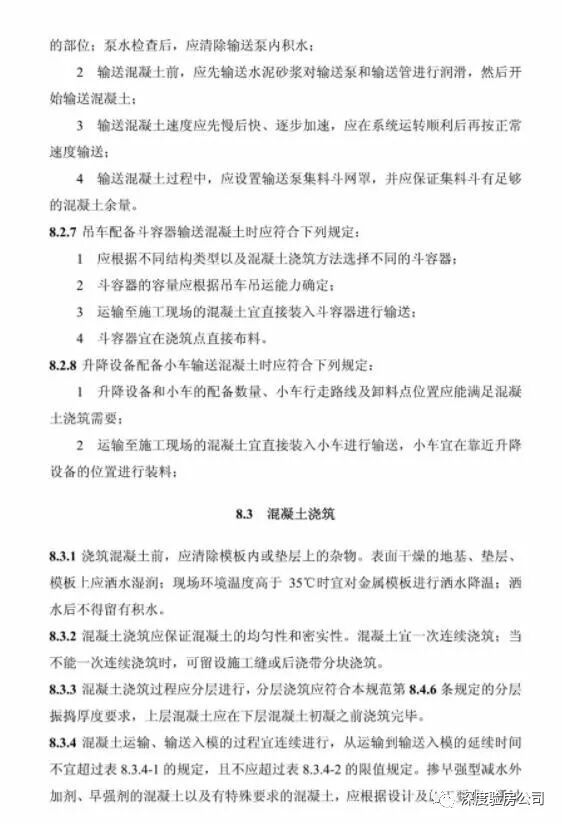
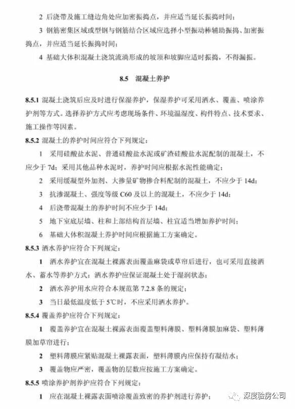
GB50666-2011混凝土结构工程施工规范 (收藏备用) 作者:[住建部] 来源于:[住建部]
20、GB50617-2010建筑电气照明装置施工与验收规范 | (建议收藏备用) 21、GB50268-2008给水排水管道工程施工及验收规范 |(建议收藏备用) 22、GB50601-2010建筑物防雷工程施工与质量验收规范 | (建议收藏备用) 23、GB50224-2010建筑防腐蚀工程施工质量验收规范 | (建议收藏备用) 24、GB50642-2011无障碍设施施工验收及维护规范 | (建议收藏备用) 25、GB50078-2008烟囱工程施工及验收规范 | (建议收藏备用) 26、GB50628-2010钢管混凝土工程施工质量验收规范 | (建议收藏备用) 27、GB50628-2010钢管混凝土工程施工质量验收规范 | (建议收藏备用) 28、GB50201-2012土方与爆破工程施工验收规范 | (建议收藏备用) 31、GB/T50312-2016综合布线系统工程验收规范 | (建议收藏备用) 32、JGJ/T110-2017建筑工程饰面砖粘结强度检验标准 | (建议收藏备用) 33、CJJ12-2013家用燃气燃烧器具安装及验收规程 | (建议收藏备用) 34、JGJ52-2006普通混凝土用砂、石质量及验收方法标准 | (建议收藏备用) 35、JGJ18-2012钢筋焊接及验收规程 | (建议收藏备用!) 36、CJJ94-2009城镇燃气室内工程施工与质量验收规范 | (建议收藏备用) 37、GB50500-2013建设工程工程量清单计价规范 | (建议收藏备用!) 41、GB50857-2013市政工程工程量计算规范| (建议收藏备用) 44、GB50086-2015岩土锚杆与喷射混凝土支护技术规范 |(建议收藏备用) 48、GB50201-2012土方与爆破工程施工验收规范(收藏备用) 49、GB50202-2018建筑地基基础工程施工质量验收标准 (收藏备用) 50、GB50208-2011地下防水工程质量验收规范(收藏备用) 51、GB50330-2013建筑边坡工程技术规范(收藏备用) 57、JGJ120-2012建筑基坑支护技术规程(收藏备用) 58、JGJ118-2011冻土地区建筑地基基础设计规范(收藏备用) 59、JGJ165-2010地下建筑工程逆作法技术规程(收藏备用) 60、GB50164-2011混凝土质量控制标准(收藏备用) 61、GB50203-2011 砌体结构工程施工质量验收规范 (收藏备用) 62、GB50204-2015混凝土结构工程施工质量验收规范(收藏备用) 预约验房专享:400-1868-978 官网:www.yanfang12365.com DCIC深度中国验房全国城市公司: 深圳|中山|佛山|惠州|江门|厦门|成都|珠海|东莞|汕头|梅州|河源|海口|遵义|重庆|贵阳|新疆|泸州|台州|常州|攀枝花|绵阳|凉山州|青岛|温州|无锡|潍坊|绍兴|宁波|苏州|泉州|赣州|南宁|长沙|广州|肇庆|南昌|昆明|郴州|福州|贵阳|萍乡|九江|临沂|日照|澳门|香港 荣誉与资质 CCTV《牛商论道》栏目受邀专访企业|中国搜索权威百科认证企业 | 中国第三方验房行业十佳品牌 | 中国品牌公众最喜爱品牌企业 | 广东省质量检验协会理事单位 | 深圳验房技术研究院战略单位 | 第三方验房诊断与检测优秀单位第三方验房与检验技术顾问单位 | 北师大不动产学院教学实习基地 | 中国第三方验房行业联盟主席单位粤港澳大湾区验房行业协会创会单位 | 中华报道网中华名企业栏目访谈企业 | 荣获中国房地产第三方验房检测权威服务商 | 搜房网第十届中国房地产网络人气验房顾问 | 南方都市报第三方验房首席专家技术支持单位 | 第二届中国品牌大会第三方验房国际化品牌典范 | 社会职业能力水平评价考核项目管理中心 | 职业技能考试鉴定网职业人才注册中心 | 粤港澳大湾区管理中心(验房师认证、工程监督师认证) | AAA级质量服务诚信单位 | AAA级信用企业 ... 标准规范快速查找
1、GB50205-2001钢结构工程施工质量验收规范 | (建议收藏备用!)
2、GB50202-2018建筑地基基础工程施工质量验收标准 | (直接查阅不用下载)建议收藏备用!
3、GB/T50375-2016建筑工程施工质量评价标准 | (直接查阅不用下载)建议收藏备用!
4、GB50203-2011 砌体结构工程施工质量验收规范 | (直接查阅不用下载)建议收藏备用!
5、GB50204-2015混凝土结构工程施工质量验收规范 | (直接查阅不用下载)建议收藏备用!
6、GB50411-2007建筑节能施工质量验收规范 | (直接查阅不用下载)建议收藏备用!
7、GB50300-2013建筑工程施工质量验收统一标准 | (直接查阅不用下载)建议收藏备用!
8、GB50209-2010建筑地面工程施工质量验收规范 | (建议收藏备用)
9、GB50208-2011地下防水工程质量验收规范 | (建议收藏备用)
10、GB50210-2018建筑装饰装修工程质量验收标准 | (建议收藏备用)
11、GB50242-2002建筑给水排水及采暖工程施工质量验收规范 | (建议收藏备用)
12、GB50207-2012屋面工程质量验收规范 | (建议收藏备用)
13、JGJ/T139-2001玻璃幕墙工程质量检验标准 | (建议收藏备用)
14、GB/T50312-2016综合布线系统工程验收规范 | (建议收藏备用)
15、GB50206-2012木结构工程施工质量验收规范 | (建议收藏备用)
16、GB50309-2017工业炉砌筑工程质量验收标准 | (建议收藏备用)
17、GB50339-2013智能建筑工程质量验收规范 | (建议收藏备用)
18、GB50310-2002电梯工程施工质量验收规范 | (建议收藏备用)
19、GB50303-2015建筑电气工程施工质量验收规范 | (建议收藏备用)
38、GB5085-2013房屋建筑与装饰工程工程量计算规范
39、GB50856-2013通用安装工程工程量计算规范| (建议收藏备用)
40、GB50855-2013仿古建筑工程工程量计算规范
45、GB50112-2013膨胀土地区建筑技术规范 |(建议收藏备用)
46、GB50134-2004人民防空工程施工及验收规范(建议收藏备用)
47、GB50108-2008地下工程防水技术规范(建议收藏备用)
52、GB50497-2009建筑基坑工程检测技术规范(收藏备用)
53、GB50739-2011复合土钉墙基坑支护技术规范(收藏备用)
54、JGJ6-2011高程建筑筏形与箱型基础技术规范(收藏备用)




